
Welcome and thanks for coming!
February 13th (sometime) 2023, I died a few too many times in the hospital from Pancreatitis that turned into pnemonia from aspiration, lung and heart failure and a sequential 3 week medically induced coma……This is what happened……….
During that time I was taken on a fantastic voyage through what one can only describe as the space between life and death. Having had many names throughout history, Purgatory, Afterlife, Heaven and Hell, Hades, Going Forth By Day and The Halls of Amenti, Dante talked about them as circles in The Inferno. A hero’s journey traditionally….whisked away from the life I understood through trials aplenty and hardships abound. What do you do when you experience a detachment of your consciousness or soul from your body? Mine happened to be blasted to many different avatars or vessel (bodies) 3 weeks our time on earth, body in a coma, my soul seemed to encompass 3 or so years in different levels of time space, through dimensions, through multiple Derek (Dx) avatars before finally finding this one. I was constantly searching for my way back to the correct body…..The one writing this…..D0a as I now see this avatars Derek, back to my ex- wife and children. Back, to tell my story, to touch people spiritually, philosophically, and technologically with prose as well as I can, in order for humanity to learn and grow from my adventure through My Psychedelic Death!
By: Derek Neier – D0a
Read! Explore! Thanks for taking your time to be curious even as this takes shape!
I am writing a Book of my NDE experience because it is a lot of information! It will be called the same, “My Psychedelic Death”. I am not yet sure how long or how many books because I remember years worth of time in the 3 weeks my body was in a coma post death with severe trauma. So follow along and I will Orate my journey. Dropping bread crumbs, honing my writing, producing from this space, a guide book is done being written for the most part, called, “The Beginning” I hope to have this published by January 2025! I wish this was in my pocket then!
So explore with me! This information, while, I make it cleaner and more polished through various media, and finally a memoir of my memories in between life and death. I did all the things you could expect and so much, much, more to tell.
We are more powerful than you think, keep going onward past each death, Just keep Fighting!, your will is stronger with the sound of the light! After one of these trials if you are searching broad enough and open minded enough, you too have the power in you to be stronger!
This site is a living collection of my journey through my NDE, as I write the accompanying Book and story. Please know it will clean up and take shape, just like the fractal nature of the universe, it will come together as I cant escape it, but like exploring it, the ultimate puzzle the forgotten mysteries and origin of who we are and who came before us, and who is visiting all the time? Explore! Read! The information is unclean here, needs polished, but those that I grab with curiosity, those are the ones I want back as it all takes shape, run on sentences fixed, trash words cleaned, more information shared. Eventually This site WILL take shape and be more fun and interactive, with cleaner prose as I find time.
Do you question what happens when we die?
Are you curious of NDE and what happens during a coma experience?
Do you like quantum theory and multidimensional theory?
Time Travel? Aliens? Atlantis? Ancient tales of the afterlife experienced in our time with our understanding applied?
Follow along in all the Links below and read about my experience!
- A thought passed from infinite’s tentacle’s breath with vibration and frequency into consciousness, stokes an idea, as oxygen to the flame, acquisition of knowledge comes at a price, distribution costs, to physically manifest the muses wishing in the physical takes effort. If wisdom is the transfer of some knowledge through life’s experience begets new conscious life, then communication and language seem to be the breath of life as a peddle from the source to create desires of the heart in physical space, push forward with that, Your Will! It takes the breath of lights muse on your fire that can help pull you through the darkness.
- -Derek D0a
“The Beginning”
Buy It Here
soon this time!
Link to Book on Amazon Here Soon…..
I created here a book struggling with recovery in 3 parts
A section about the main character and background character analysis presented in an “ego” death fashion
A section of guide materials for the Trinity trilogy of books to follow. cheat codes and outside post experience grasping for understanding, full of charts, maps, and things from this and the afterworld.
And bunch of windows into the creation of this project as a template if it all works out…..you only get better by doing a thing….. I have explored “ego” death and conscious travel “here ” and in the ethereal. I have a few things to say, listen if you would like, I want to here your tales.
I keep finding ways to improve, so as soon as I work out the messy
Well, Here we are in August and Life has a way of Living, I just died again in all intents and purposes, stay tuned, as I heal and finish what I started. I feel I need to get really back to work “here”
Stay with me and I promise it will all get flashed out if you give me enough time……I am creating something Magick, Uplifting, Funny, Coded completely for the Trilogy to come……

Vibe Chemistry Song “Balling”
“These other rappers sounding shit
You know they sound appalling
I can not listen to their music
‘Cause it’s very boring
And when it comes to talking truth
You know I’m going all in
I’m investing all my money
I’m investing all my powers
I work a lot
That’s why I meditate for hours
I’m in the sauna
And then the ice cold showers
Then I’m tripping out on psychedelic flowers
I’m tripping (tripping)
But I ain’t resting all the time
I’m working 24/7
I’m investing all my mind (all my mind), I’m clever
I’m investing in some land
I don’t care, I’m not interested in the brands
I’m interested in the world
I’m interested in my health (oh yes)
This money that I’m stacking’s generational wealth (cha-ching)
I come from nothing
And I did it by myself
I’m self-made
I ain’t ever ever had no help”
The podcast will be exploring all things in this space as well as both fun recounts and serious conversation and science exploration come take a look……read around stay a while and listen…..
mypsychedelicdeath.substack.com

Please Read the Goal remains fluid, but as it is! Link button below! I spent some time explaining everything and hope it help you understand more of why this is important!
You can explore different avatars that I experienced by exploring the multiverse of D’s!!!!!! Bear with me, be gentle, it’s my first time in 17 years building a website, and I feel I need to at least start publishing information to follow and for all you puzzle seekers to analyze with me as I write so enjoy please, and know this will only grow as I have just begun to write and I am captivated and excited to share it with You more, that I promise!
You can explore my AI generated art for the web page and story by hitting the Book Being Written Link!

Explore my journey through the space between life and death with me as I write the book!
I turned on the Newsletter Link, if interested in Donating or shopping in the future My Psychedelic Death Store check it out Please
“This is a work in progress and will continue to look more polished as I learn how to apply words to the thoughts I had at the time I experienced the events…..but the story must be written, must be told…..for that is my penance…….the way I know that I can help, reach humanity and build, build what I always wanted to build with information already provided to me through this chunk of time the best my perception and analysis can recall. That I owe to the men and women of all conscious thought.” – Derek Neier
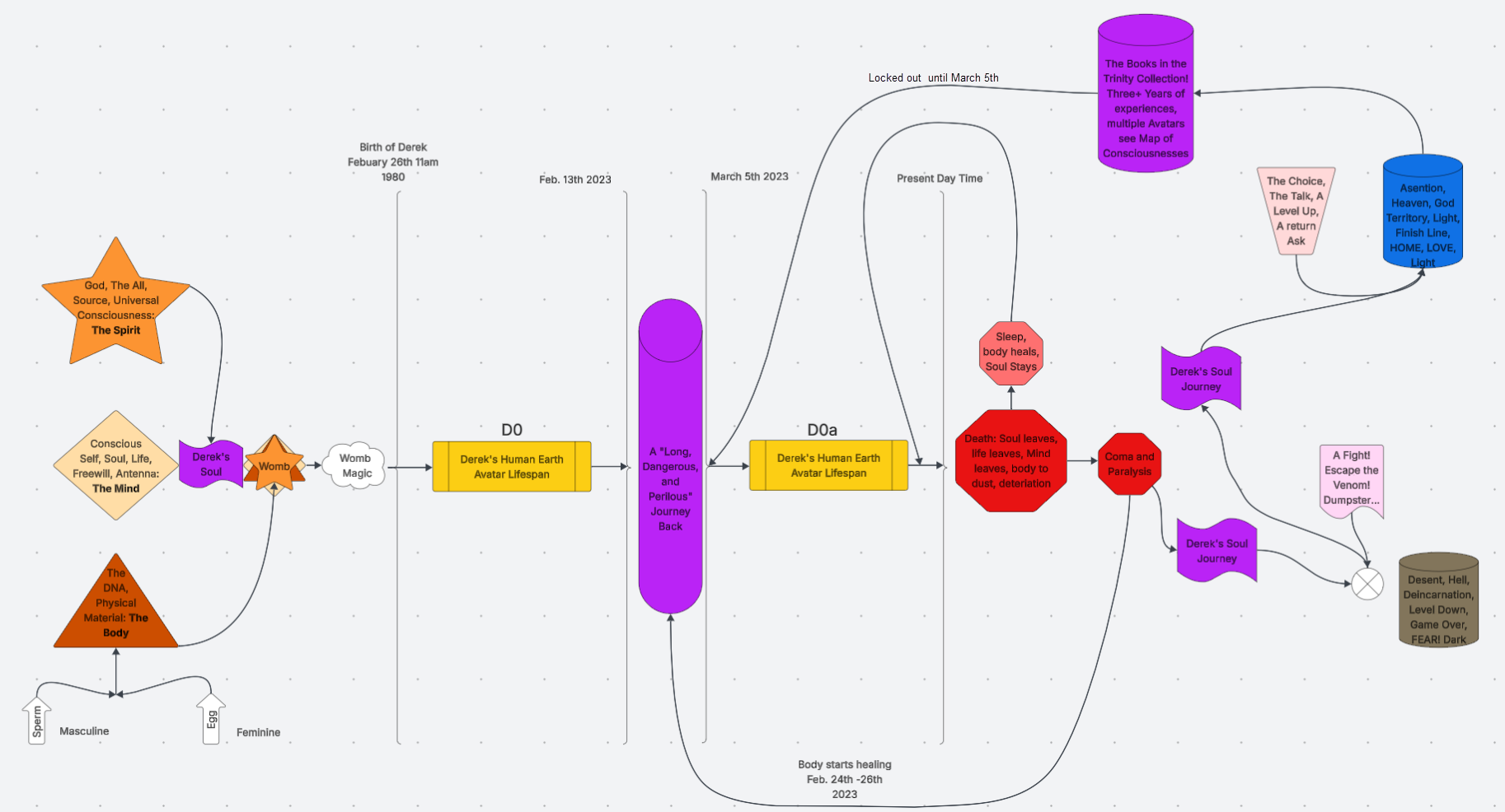
The Map, as I Draw it:
I am going to be working on this map for “The Beginning” book of the set, ” the self-healing of “My Psychedelic Death”, the cliff notes and my proving ground as a published author of my experience. Also, a healing process of my own honesty of self from Old Derek to New like the rising of a Phoenix from my own ashes.
Obviously, the geography and terrain made up with the stamps provided, but the site will give me tools to edit the map with travel lines, in white and black for the different types of soul and body travel between the planes of existence, or planets that I was allowed to take part in and experience. I think about my other avatars all the time, they were me, a part of me but different, some really different, but all me. So, this map is to help me draw out the journey into a travel map for you to follow along with all the books as I write of my story.
Each volume will be able to expand on these with travel lines as I experienced the different methods of travel. I just need to figure out all the keys in the legend of it still so you can follow along with me and think outside my story of these wonderful, and brutal places I visited.
Some, more technologically advanced then us, others less. For you now, we have you on earth in the center at the star. The earth’s spread like Fibonacci to the corners representing dimensional travel through different timelines of human Derek bodies later in the story. Some more technologically advanced, others still less.
This dimensional travel was all on planes or planets similar to earth rules and feeling. The other travel was less horizontal and more traveling vertically and with more force and effort, unless that is by train or river otherwise you get stuck in the endless desert to melt like D3, yes! I do think of those avatars, I think of them I hope I helped them all in their tasks because they were not Derek’s task, that was to get back here, Home, now understood as temporary home. There is a livable Universe of consciousness in between that of physical earth and the end, so was I time traveling or traveling the cosmos?
BOTH!
Of course, both! The only real way to travel the stars is via traveling outside the physical body through time. Time is distance, the further the distance the longer it takes, even when traveling at consciousness speeds it still has a speed limit. We know that speed as the speed of quantum infinitely fast, but not instant. It is just way faster than light if you hope to bring that information with you, hence the usual amnesia on return, you have to earn your place if allowed to continue to fight. Here is what a simple search for speed of quantum entanglement calls up:
https://www.earth.com/news/quantum-entanglement-speed-measured-for-first-time-too-fast-to-comprehend

Either in your personal dumpster of hell or the desert, if you capture your gods spirit, for me my Gods music! Then let it help you Fight! Claw! kick! Bite! and push your way through the desert, even if you can only move your big toe….. after almost getting taken by the lesser denizens of Hell, Goop in a dumpster, look for that sound, or your holy spirit, seek up and out, or anything trying to move you forward, Fight!


Ok, here me out….this is a photo of photon “light” particle quantum entanglement…
..”.Quantum entanglement is a mind-boggling phenomenon that underscores the profound interconnectedness of two particles..” https://www.earth.com/…/quantum-dance-entangled…/ ..
…yes, it has male and female parts of the ebb and flow of a yin and yang, balance of dark and light, spooky action at a distance, the ancient Egyptians painted women in hues of yellow and men in hues of red, colors and the sound of egypt are/were important, the dance of equal powers in a constant struggle and desire of one another, universally connected yet galaxies’ apart but melding together to form anew beautiful!

10 responses to “My Psychedelic Death”
Welcome Everybody! Thanks for checking this story out, explore, and more always being added.
So looking forward to reading all about this.
Thanks bud, it was a wild time, i love talking about it, i am compelled to write about it…..i am just working on the perfect Thank You page for Sarah, the kids, and my family and friends ASAP
Sounds like a wild ride I look forward to reading more.
Posted D0 information in About Page now. I eventually invasion bubble like links that expand briefly with Dx numbers and links floating around a section like bubble universe theory.
Dealing since 2017
Wow! A NDE, coma, alcohol sober, all the above? I havn’t met someone that has said that they have had anything similar yet, stay strong! Thanks for speaking up and visiting!
Really looking forward to reading about your journey!
I am a big follower of NDEs – I call them modern
day miracles -God’s way of keeping us as believers ! Your purpose is clear; write the book, tell you story. Anxiously awaiting !
Thank you, that really means a lot, because I have a lot to pull out of many corners of the universe, and that makes me feel like the hard work is meaningfull, and thats the goal. Really thanks!